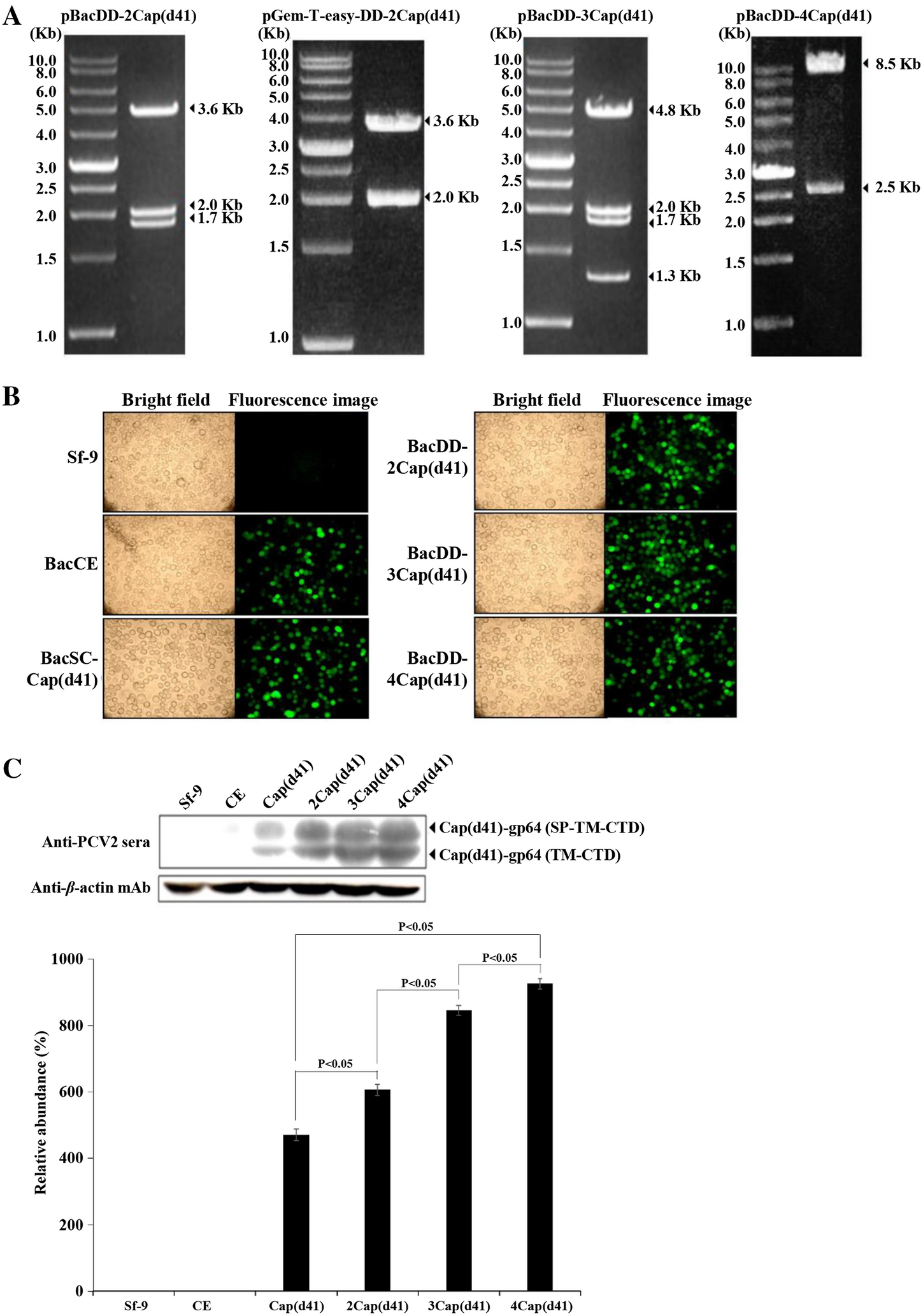
Figure 3

Confirmation of recombinant baculovirus surface vectors and expression levels of the Cap (d41) protein using the respective baculovirus surface vectors. A Four recombinant plasmids pBacDD-2Cap(d41), pGem-T-easy-DD-2Cap(d41), pBacDD-3Cap(d41), and pBacDD-4Cap(d41) were digested with the respective restriction enzymes for confirming the presence of the Cap(d41) gene of PCV2. B Images of BacSC-Cap(d41), BacDD-2Cap(d41), BacDD-3Cap(d41), and BacDD-4Cap(d41) recombinant baculovirus-infected Sf-9 cells at 3 days post-infection. All images were magnified at 200×. C Confirmation of the expression of Cap(d41)-gp64-TM-CTD protein in Sf-9 cells. The cells were infected with recombinant viruses BacCE, BacSC-Cap(d41), BacDD-2Cap(d41), BacDD-3Cap(d41), and BacDD-4Cap(d41), respectively, at an MOI of 10, harvested 3 days post infection, and subjected to western blot assay using anti-PCV2 sera (lanes 2–6). The Cap(d41) protein has two different fragments (Cap(d41)-gp64-SP-TM-CTD with a molecular weight of 33 kDa; Cap(d41)-gp64-TM-CTD with a molecular weight of 28 kDa. Sf-9 cells and BacCE were used as the negative control. Signals in all western blots were quantified using Image J software. The levels in the Cap(d41) were considered one-fold. β-actin was used as an internal control for normalization. The expression folds indicated below each lane were normalized against values for Cap(d41). Data represent the mean ± SD. A p value less than 0.05 was considered significant.